Externí display pro detektory BEL
Úvod
Níže popsané zařízení je určené pro ty, co nechtějí mít detektor BEL přímo na palubní desce, nechtějí investovat do pevné externí sady (např. RX75) a nepostačuje jim indikace poskytovaná adaptérem do zapalovače. Oproti adaptéru uvedené zařízení navíc zobrazuje sílu signálu pomocí 5ti LED, umožnuje zapnout/vypnout detektor, svit LED je regulovatelný a má připojení pro reproduktor.
Popis zapojení
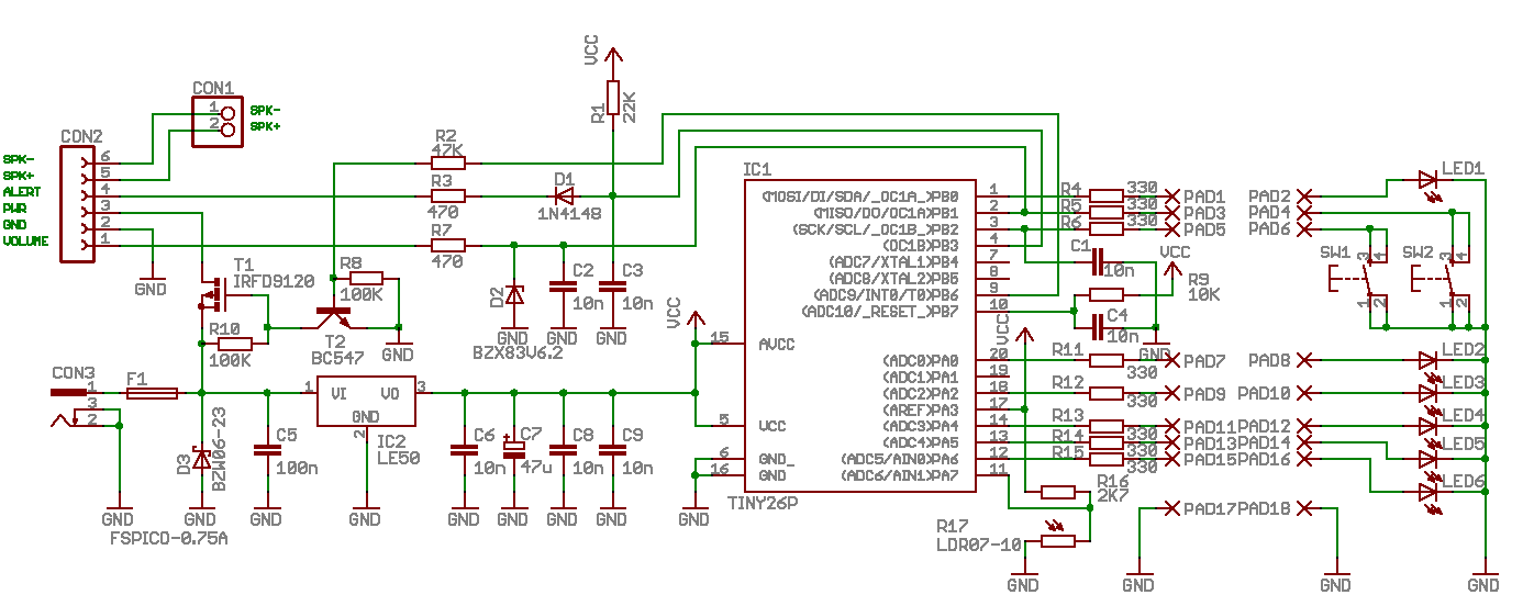
Zapojení je na následujícím obrázku:
Hlavní funkcí ext. displeje je zobrazování sily signálu při poplachu. K tomu se využívá poplachový výstup detektoru. Tento výstup je určen pro jednoduchou signalizaci blikáním LEDky. Sířky vystupních pulzů nepřímo odpovídají síle signálu. Stačí tedy tuto dobu změřit a podle ní ovládat signalizační LED.
Poplachový výstup detektoru (pin č. 5 u RJ 25), připojen na pin 4 konektoru CON2 je přes ochranné obvody tvořené R3, D1, C3 a R1 přiveden do mikrokontroléru IC1 (ATTiny26). Ten měří dobu pulzů a ovládá výstupní LEDky LED2-LED6.
Další funkcí je ovládání hlasitosti. K tomu slouží vstup č.2 u detektoru. Uzemnění tohoto vstupu přes spínač SW2 je stejné jako stisknutí tlačítka audio na detektoru. Tento vstup má uvnitř detektoru pull-up na 5V, čehož je využito k detekci zapnutého detektoru. Úroven snímá mikrokontrolér a podle ní ovládá indikační LED1. Součástky R7, D2, C2 a R5 slouží opět k ochraně IC1.
Spínač SW1 je pro zapínání/vypínání detektoru a regulaci jasu LED. Spínání napájení je prováděno dvojicí tranzistorů T1 a T2. Původní plán regulace svitu LED byla automatická regulace podle intenzity okolního osvětlení. Ta by se snímala fotoodporem R17 a interním A/D převodníkem IC1. Od toho záměru bylo ustoupeno a regulace probíhá podržením spínače SW1.
Protože indikace není nijak extrémně citlivá na přesnost časování a též kvůli omezenému místu na plošném spoji je namísto externího krystalu použit interní RC oscilátor běžící na 8MHz.
Konstrukce
Plošný spoj má dvě části, kdy ta menší část s LED a spínači je připájena kolmo k druhé. Určeno k montáži do krabičky KM 19. Fotoodpor R17 je nutné vyvést k horní stěně krabičky, protože vzhledem k rozměrům krabičky se již nevešel na čelní panel. Případně je možné jej vynechat a nahradit odporem.
| Číslo pinu CON2 | Připojení k detektoru |
|---|---|
| 1 | RJ25, pin č.2 |
| 2 | RJ25, pin č.3 |
| 3 | RJ25, pin č.4 |
| 4 | RJ25, pin č.5 |
| 5 | Repro jack+ |
| 6 | Repro jack- |
Obrázky
![]() Pohled zeshora |
![]() Pohled zeshora - detail |
![]() Pohled zespoda |
![]() Indikace poplachu |
Soubory ke stažení
Program pro AVR ver 1 (bez ovládání napájení, regulace jasu fotoodporem)
bel_edis_fw.zip
Program pro AVR ver 2
bel_edis_fw_v2.zip
Schéma zapojení, plošný spoj, seznam součástek
bel_edis_pcb.zip
Licence
Komerční výroba zařízení (ani jeho odvozenin) není bez písemného souhlasu autora povolena.



